This website requires JavaScript.
Explore
Help
Register
Sign In
mirror
/
temporal-ai-agent
Watch
1
Star
0
Fork
0
You've already forked temporal-ai-agent
mirror of
https://github.com/temporal-community/temporal-ai-agent.git
synced
2026-03-15 14:08:08 +01:00
Code
Issues
Packages
Projects
Releases
Wiki
Activity
Files
163477c06616f3be1e963015ffc24fa908f8b271
temporal-ai-agent
/
assets
/
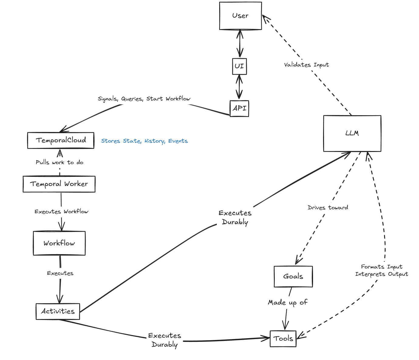
ai_agent_architecture_model.png
Joshua Smith
d807e9893d
updates to readme, docs, guides
2025-03-12 13:37:04 -04:00
144 KiB
1380x1187px
Raw
History