Files
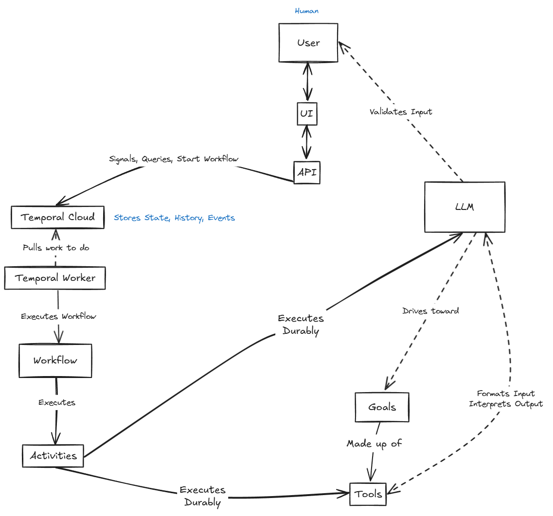
temporal-ai-agent/assets/ai_agent_architecture_model.png
Joshua Smith 7ef10e2481 - updates to pyproject.toml to add contributors and update some pytest config
- updates to documentation - clarification cleanup
- defaulting to finserv goals
2025-04-24 12:37:16 -04:00

124 KiB
1137x1062px

/mirror/temporal-ai-agent/raw/commit/1811e4cf595edde04b6b41b3d6c96695a4592427/assets/ai_agent_architecture_model.png