Files
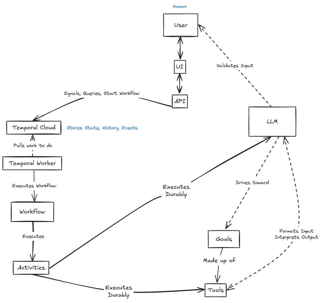
temporal-ai-agent/docs/assets/ai_agent_architecture_model.png
Steve Androulakis 5d55a9fe80 Model Context Protocol (MCP) support with new use case (#42)
* initial mcp

* food ordering with mcp

* prompt eng

* splitting out goals and updating docs

* a diff so I can get tests from codex

* a diff so I can get tests from codex

* oops, missing files

* tests, file formatting

* readme and setup updates

* setup.md link fixes

* readme change

* readme change

* readme change

* stripe food setup script

* single agent mode default

* prompt engineering for better multi agent performance

* performance should be greatly improved

* Update goals/finance.py

Co-authored-by: Copilot <175728472+Copilot@users.noreply.github.com>

* Update activities/tool_activities.py

Co-authored-by: Copilot <175728472+Copilot@users.noreply.github.com>

* co-pilot PR suggested this change, and now fixed it

* stronger wording around json format response

* formatting

* moved docs to dir

* moved image assets under docs

* cleanup env example, stripe guidance

* cleanup

---------

Co-authored-by: Copilot <175728472+Copilot@users.noreply.github.com>
2025-06-09 16:39:57 -07:00

124 KiB
1137x1062px

/mirror/temporal-ai-agent/raw/commit/457fa1fce8f6ea0a14cd4c6aabc24f60d39522ea/docs/assets/ai_agent_architecture_model.png