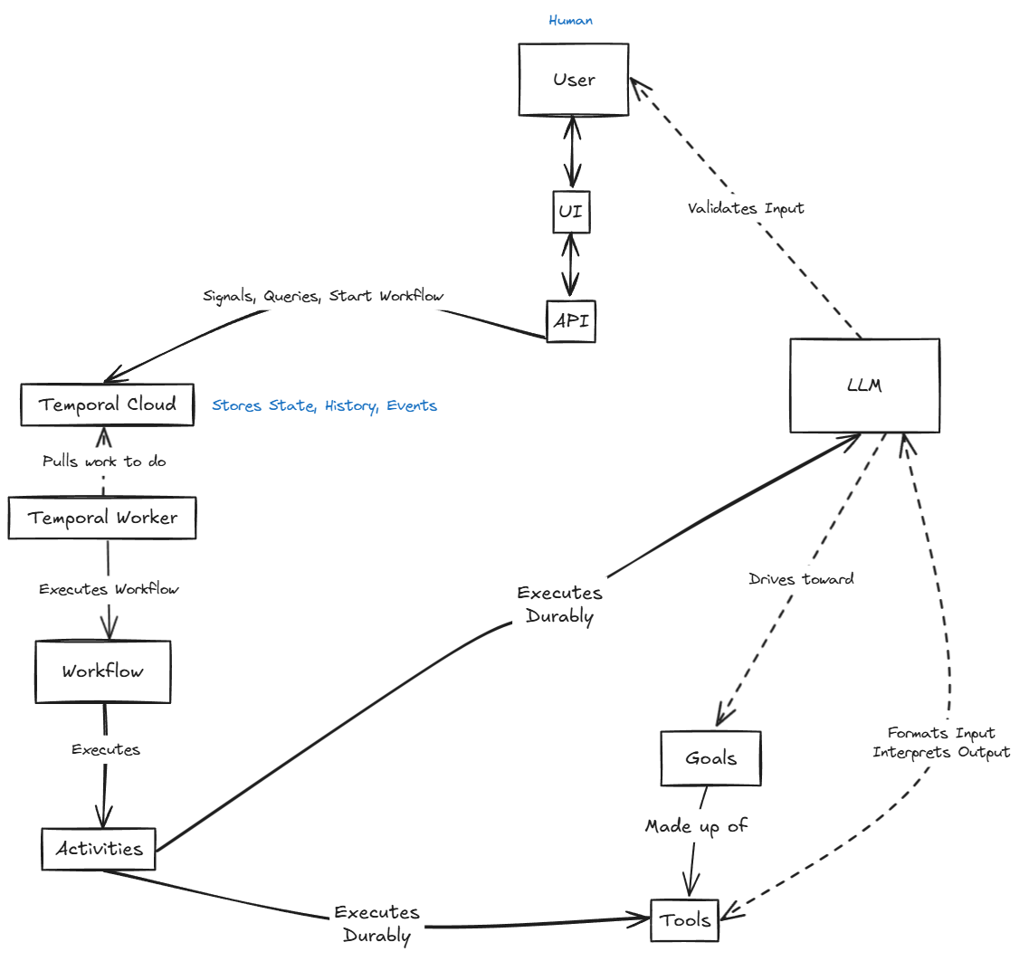
Files
temporal-ai-agent/assets/ai_agent_architecture_model.png
Joshua Smith 7ef10e2481 - updates to pyproject.toml to add contributors and update some pytest config
- updates to documentation - clarification cleanup
- defaulting to finserv goals
2025-04-24 12:37:16 -04:00

124 KiB
1137x1062px

/mirror/temporal-ai-agent/raw/commit/e67b8a56efdcdaf4c4f7022775021afe377c9c47/assets/ai_agent_architecture_model.png